メニュー
校長挨拶
沿革
学科紹介
国際会計科
国際会計科からのお知らせ
商業科
教育課程
校舎
進学・就職
制服
部活動
学校行事
学校案内
ホーム
保護者の皆さまへ
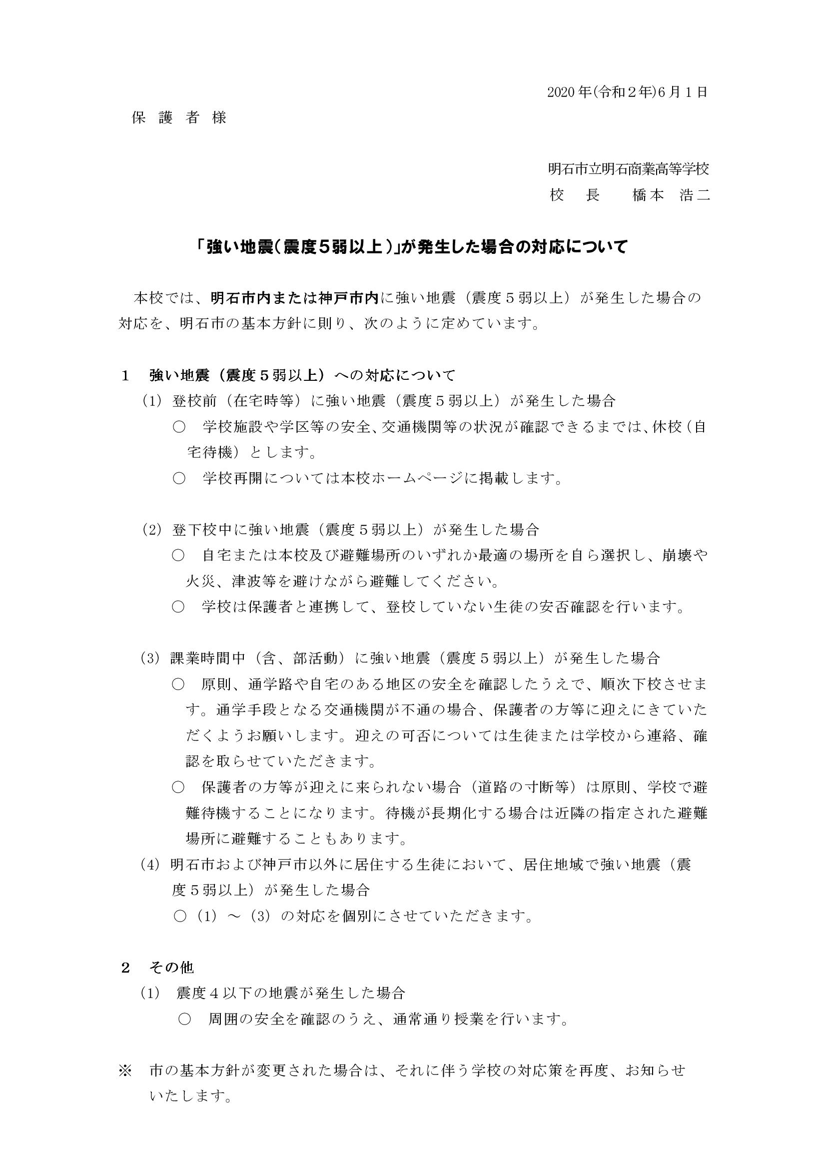
「強い地震(震度5弱以上)」が発生した場合の対応について
保護者の皆さまへ
2020.05.29
「強い地震(震度5弱以上)」が発生した場合の対応について
「強い地震(震度5弱以上)」が発生した場合の対応について(PDF:96KB)
学校紹介
校長挨拶
沿革
学科紹介
国際会計科
国際会計科からのお知らせ
商業科
教育課程
校舎
進学・就職
制服
部活動
学校行事
学校案内
在校生の皆さん
卒業生の皆さんへ
保護者の皆さまへ
地域の皆さまへ
入学情報
行事予定
いじめ防止
学校評価
教科書
図書館
奨学金
証明書
警報
counseling
English
登校許可書
交通アクセス
お問い合せ
プライバシー
ポリシー