保護者の皆さまへ
2020.06.12
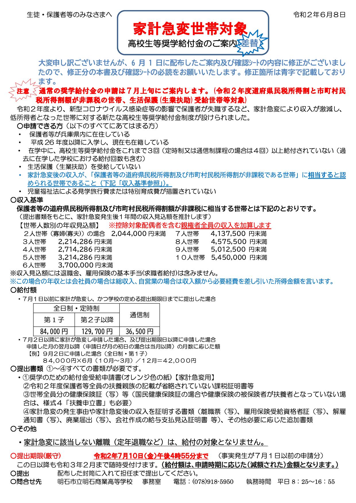
「家計急変世帯対象高校生等奨学給付金」のご案内
「保護者等の道府県民税所得割及び市町村民税所得割が非課税である世帯に相当すると認められる世帯」(他支給要件あり)対象に設けられた制度です。詳細は添付ファイルをご参照ください。 ※令和2年度道府県民税所得割及び市町村民税所得割が非課税の世帯対象の通常分奨学給付金申請のご案内は7月上旬頃対象者へ配布いたします。
保護者の皆さまへ
2020.06.12
「保護者等の道府県民税所得割及び市町村民税所得割が非課税である世帯に相当すると認められる世帯」(他支給要件あり)対象に設けられた制度です。詳細は添付ファイルをご参照ください。 ※令和2年度道府県民税所得割及び市町村民税所得割が非課税の世帯対象の通常分奨学給付金申請のご案内は7月上旬頃対象者へ配布いたします。